解锁肌肉力量:GDF-8(肌肉生长抑制素)靶点解析-技术前沿-资讯-生物在线

解锁肌肉力量:GDF-8(肌肉生长抑制素)靶点解析

作者:苏州近岸蛋白质科技股份有限公司 2025-10-22T00:00 (访问量:22516)

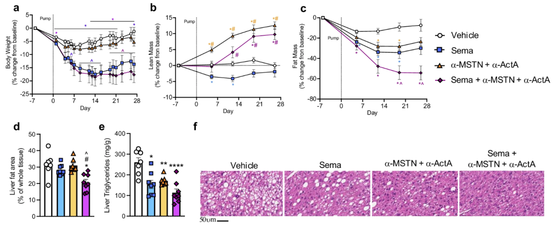
此前美国再生元制药公司的研究已证实,生长分化因子-8(GDF-8,又称肌抑素、MSTN)和激活素 A(Activin A)是介导II型激活素受体(ActRIIA/B)“减少肌肉量” 作用的两种主要配体[1]。近日,该团队在Nature Communication(IF15.7)发表文章“GDF8 and activin A blockade protectsagainst GLP-1–induced muscle loss whileenhancing fat loss in obese male mice and non-human primates”(在肥胖雄性小鼠与非人灵长类中GDF-8与activin A双重阻断会防止GLP-1诱导的肌肉减少并增强减脂效果),研究表明在人类肥胖治疗中,将胰高血糖素样肽-1 受体激动剂治疗(司美格鲁肽,GLP-1 RA)与GDF-8、激活素A(Act A)阻断手段相结合,有望大幅提升减重质量,即减少肌肉流失、增加脂肪消耗[2]

图片

图1 将α-MSTN/α-ActA与司美格鲁肽联合使用对小鼠身体成分产生了显著有益的影响[2]

 

2023年,制药巨头礼来(Eli Lilly)为收购Versanis公司支付高达19亿美元,其核心目标正是ActRIIA/B单抗药物Bimagrumab,这一重磅交易充分体现了大型药企对该靶点治疗肥胖和肌少症前景的极大信心。

 

关于该靶点的另一明星药物,Scholar Rock公司的在研GDF-8抑制剂Apitegromab,于2025年9月22日被FDA正式拒绝批准,原因是一家第三方制造商的生产场地存在安全隐患。但FDA未提及包括药物的疗效或安全性缺陷在内的任何其他影响审批的顾虑,这恰恰从侧面印证了Apitegromab坚实的临床数据:其三期研究显示,8周即可起效、52周持续改善SMA患者运动功能。此次挫折是商业化进程中的可解决问题,反而更凸显了其作用机制的强大潜力和明确的临床获益。

 

GDF-8靶向疗法正从罕见病迈向更广阔市场,前景依旧可期。近岸蛋白提供经过Cell/ELISA/BLI等活性验证的高质量GDF-8、Latent GDF-8以及GDF-8报告基因细胞株,适用于动物免疫、抗体筛选、功能评估和质量控制等不同环节的需求。

 

01 GDF-8靶点简介

  • 基因定位:
    人GDF-8基因位于染色体2q32.2上;
  • 蛋白质分类:
    它是一种分泌蛋白,属于转化生长因子-β(TGF-β)超家族的成员;
  • 发现历史:
    其关键发现源于1997年的基因工程小鼠研究。科学家通过基因敲除技术使GDF8基因失活,结果发现小鼠的肌肉质量出现了惊人的倍增,因此被形象地称为“超级肌肉”小鼠。这一现象直接证明了GDF-8的核心功能是作为肌肉生长的负向调控因子[3]
  • 蛋白前体的结构:
    与其他TGF-β家族成员一样,GDF-8最初以一种前体蛋白的形式合成,经过弗林蛋白酶(furin proteases)的加工,生成一个N端前肽和一个C端肽段,这两个肽段通过二硫键连接形成的二聚体才是真正的信号分子[4]。通过进化选择,GDF-8的序列高度保守,其成熟形式的氨基酸序列在人类和火鸡等差异极大的物种中完全相同[5]
图片

图2 GDF-8前体结构域复合物的晶体结构[6]。该复合物包含成熟的二聚体(灰色和浅绿色)、α-1螺旋(蓝色)、潜伏环(青色)以及扣锁结构(品红色)。(中插图)展示了沿y轴旋转75°后的α-1螺旋与扣锁区域的结构(中部)。

 

02 GDF-8靶点作用机制揭秘

遗传学研究表明,GDF-8作为肌肉质量负调节剂的功能在进化过程中得到了高度保守[4]。除了在调控肌纤维数量和组成方面的发育作用外,还调控肌纤维的生长[7,8]。GDF-8以前体形式合成,经蛋白酶切后仍与其前肽结合,处于潜活状态;该复合物可被BMP-1/TLL等蛋白酶激活,其活性亦受GASP、卵泡抑素等胞外抑制蛋白调控。激活后的GDF-8与激活素II型受体(ACVR2/ACVR2B)结合,进而招募I型受体ALK4/ALK5,磷酸化SMAD2/3并与SMAD4形成复合物,转入细胞核抑制肌肉生长基因转录。

图片

图3 肌肉生长抑制素 (MSTN)、激活素 A 和骨形态发生蛋白 (BMP) 调节肌肉质量[4]。绿色中显示的成分会诱导肌肉生长,粉色中显示的成分会抑制肌肉生长。

 

03 治疗潜力

GDF-8的一个主要生理功能就是调节肌肉与脂肪之间的整体代谢平衡[9],其信号通路是极具吸引力的药物靶点。因其是进化遗留的“全局调控”系统,针对性干预被认为相对安全。目前,针对该通路的多种抑制剂(如抗体、受体诱饵剂等)已在众多临床适应症中展开探索,旨在逆转由肌营养不良、衰老、癌症、肥胖等多种病因导致的肌肉萎缩,潜力巨大。

 

表1 靶向GDF-8药物开发情况

图片

近岸蛋白提供经过Cell/ELISA/BLI等多种方法验证的GDF-8系列产品,活性好,纯度高,批间稳定,现货供应,全力助您加速GDF-8靶点的新药研发进程!

 

GDF-8经过细胞和ELISA活性验证

图片

Measured by its ability to induce hemoglobin expression in K562 human chronic myelogenous leukemia cells. The ED50 for this effect is 74 ng/ml.

 

图片

Immobilized Recombinant Human/Mouse/Rat GDF-8 V2(Cat.No.:C46R) at 2 μg/ml (100 μl/well) can bind Anti-Human GDF-8 Antibody (TRE_bio, Research Grade)(Cat.No.:NC366). The ED50 of Anti-Human GDF-8 Antibody (TRE_bio, Research Grade)(Cat.No.:NC366) is 22.66 ng/ml. 

 

图片

Immobilized Recombinant Human ACVR2B (C-6His)(Cat.No.:C302) at 2 μg/ml (100 μl/well) can bind Recombinant Human/Mouse/Rat GDF-8 V2(Cat.No.:C46R)*.

*: Biotinylated by NHS-biotin prior to testing. The ED50 of Recombinant Human/Mouse/Rat GDF-8 V2(Cat.No.:C46R) is 58.11 ng/ml.

 

图片

Immobilized Recombinant Human ACVR2B (C-Fc-6His)(Cat.No.:CX58) at 2 μg/ml (100 μl/well) can bind Recombinant Human/Mouse/Rat GDF-8 V2(Cat.No.:C46R)*.

*: Biotinylated by NHS-biotin prior to testing. The ED50 of Recombinant Human/Mouse/Rat GDF-8 V2(C46R) is 8.54 ng/ml. 

 

Latent GDF-8经过BLI亲和力验证

图片

Loaded Anti-Human GDF-8 Antibody (API_bio, Research Grade) (Cat.No.:NC342) on Pro-A Biosensor, can bind Recombinant Human Latent GDF-8 (N-8His-Flag) (Cat.No.:C43S) with an affinity constant of 11 nM as determined in BLI assay.

 

图片

Loaded Anti-Human GDF-8 Antibody (API_bio, Research Grade) (Cat.No.:NC342) on Pro-A Biosensor, can bind Recombinant Mouse Latent GDF-8 (N-6His) (Cat.No.:C45S) with an affinity constant of 16.9 nM as determined in BLI assay. 

 

 

GDF-8推荐产品

目录号
产品名称
C46R
Human/Mouse/Rat GDF-8 V2,Tag free
C43S
Human Latent GDF-8(N-8His-Flag)
C45S
Mouse Latent GDF-8(N-6His)
NC342
Anti-Human GDF-8 Antibody (API_bio, Research Grade)
NC366
Anti-Human GDF-8 Antibody(TRE_bio, Research Grade)
XCC12
293-GDF8 Res 细胞株

 

代谢相关产品

靶点
目录号
产品名称
应用
ActRII
C561
Recombinant Human ACVR2A (C-6His)
减脂增肌
C302
Recombinant Human ACVR2B (C-6His)
ApoA
C511
Recombinant Human ApoA1 (C-6His,Human Cells)
心血管疾病/降糖减重/降脂
CK19
Recombinant Human ApoA1
CH52
Recombinant Human ApoA1 (C-6His,E.coli)
CC76
Recombinant Human ApoA2 (C-6His)
CA08
Recombinant Human ApoA4 (C-6His)
ApoB
CR55
Recombinant Human APOB (N-6His)
ApoC3
DRA275
Recombinant Human APOC3
ApoE
DRA256
Recombinant Human ApoE1
DRA258
Recombinant Human ApoE2
CI02
Recombinant Human ApoE3 (C-6His)
DRA257
Recombinant Human ApoE5
ANGPTLs
CU43
Recombinant Human ANGPTL3 (C-6His)
降脂
C04H
Recombinant Human ANGPTL3 (C-Fc)
CU60
Recombinant Mouse ANGPTL3 (C-6His)
CW53
Recombinant Human ANGPTL4 (N-6His)
C761
Recombinant Mouse ANGPTL4 (C-Fc)
DPP4/CD26
CW19
Recombinant Human CD26 (C-6His)
降糖
CU69
Recombinant Human CD26 (N-Fc)
FGF-19
CG74
Recombinant Human FGF-19 (N-6His)
非酒精性脂肪肝
FGF-21
C223
Recombinant Human FGF-21 (N-6His)
降糖减重/降脂
NC119
Recombinant Human FGF-21 (N-6His)
C04D
Recombinant Mouse FGF-21 (C-6His)
CS24
Recombinant Cynomolgus FGF-21 (C-6His)
GDF-8
C43S
Recombinant Human Latent GDF-8 (N-8His-Flag)
肌萎缩/肌营养不良/肥胖
C45S
Recombinant Mouse Latent GDF-8 (N-6His)
C46R
Recombinant Human/Mouse/Rat GDF-8 V2
XCC12
293-GDF8 Res 细胞株
NC342
Human Latent GDF-8 Antibody (Apitegromab, Research Grade)
GDF-15
C30G
Recombinant Human GDF15 (N-Fc)
肥胖/糖尿病
C30P
Recombinant Human GDF15  (N-8His-Flag)
C16R
Recombinant Mouse GDF15 (N-8His-Flag)
C31U
Recombinant Cynomolgus GDF15 (N-8His-Flag)
GIPR
C28P
Recombinant Human GIPR N-ECD (C-6His)
降糖减重
C28R
Recombinant Human GIPR N-ECD (C-Fc)
CY126
Biotinylated Human GIPR N-ECD (C-6His-Avi)
C41P
Recombinant Human GIPR (VLP)
C29F
Recombinant Mouse GIPR N-ECD (C-6His)
C29G
Recombinant Mouse GIPR N-ECD (C-Fc)
C30M
Recombinant Cynomolgus GIPR N-ECD (C-6His)
C29H
Recombinant Cynomolgus GIPR N-ECD (C-Fc)
GLP1R
C29P
Recombinant Human GLP1R N-ECD (C-6His)
CU74
Recombinant Human GLP1R (Arg24-Tyr145) (C-Fc)
C29R
Recombinant Human GLP1R N-ECD (C-Fc)
C29S
Recombinant Cynomolgus GLP1R N-ECD (C-6His)
GCGR
C29K
Recombinant Human GCGR N-ECD (C-6His)
C29M
Recombinant Human GCGR N-ECD (C-Fc)
CY130
Biotinylated Human GCGR N-ECD (C-6His-Avi)
C30K
Recombinant Mouse GCGR N-ECD (C-6His)
C30U
Recombinant Cynomolgus GCGR N-ECD (C-6His)
PCSK9
CA83
Recombinant Human PCSK9 (C-6His)
降脂
C38M
Recombinant Human PCSK9 V2 (C-6His)
CA89
Recombinant Human PCSK9 (D374Y,C-6His)
CA84
Biotinylated Human PCSK9 (C-Avi)
CA85
Biotinylated Human PCSK9 (C-8His-HA-Avi)
CA86
Recombinant Mouse PCSK9 (C-6His)
CA87
Recombinant Macaca nemestrina PCSK9 (C-6His)
THBS1
CU45
Recombinant Human THBS1 (C-10His)
非酒精性脂肪肝

 

 

参考文献

[1]SeJin L, Adam L, Yewei L, et al. Functional redundancy of type I and type II receptors in the regulation of skeletal muscle growth by myostatin and activin A. PNAS, 2020, 117 (49): 30907-30917.

[2]Jason W. M, Daniel G. G, José G. R, et al. GDF8 and activin A blockade protects against GLP-1–induced muscle loss while enhancing fat loss in obese male mice and non-human primates.Nature communication, 2025, 16, 4377.

[3]Alexandra C, McPherron, Ann M, Lawler et al. Regulation of skeletal muscle mass in mice by a new TGF-p superfamily member, Nature, 1997, 387, 83-90.

[4]SeJin L. Myostatin: A Skeletal Muscle Chalone. Annual review of physiology, 2023, 85, 269-291.

[5]McPherron A. C, Lee S. J. Double muscling in cattle due to mutations in the myostatin gene. PNAS, 1997, 94:2312457-61.

[6]Walker R. G, McCoy J. C, Magdalena C, et al. Molecular characterization of latent GDF8 reveals mechanisms of activation. PNAS, 2018, 115 (5): E866-E875. 

[7]Rodgers B. D ,Ward C. W. Myostatin/Activin receptor ligands in muscle and the development status of attenuating drugs. Endocrine reviews, 2021, 43 (2): 329-365. 

[8]Hoogaars W. M. H, Jaspers R. T. Past, Present, and Future Perspective of targeting myostatin and related signaling pathways to counteract muscle atrophy. Advances in experimental medicine and biology, 2018, 1088, 153-206.

[9]Lee S. Regulation of muscle mass by myostatin. Annual Review of Cell and Developmental Biology, 2004, 20 (1): 61-86.

苏州近岸蛋白质科技股份有限公司 商家主页

地 址: 上海市浦东新区伽利略路11号

联系人: 舒小姐

电 话: 021-50798060,400-600-0940

传 真:

Email:product@novoprotein.com.cn

相关咨询
ADVERTISEMENT