约翰·霍普金斯大学“全脑”类器官打开大脑发育“黑箱”-技术前沿-资讯-生物在线

约翰·霍普金斯大学“全脑”类器官打开大脑发育“黑箱”

作者:苏州近岸蛋白质科技股份有限公司 2025-10-22T00:00 (访问量:1184)

脑发育是一个高度协调的多区域、多谱系过程,其中神经元与血管细胞之间的互作对谱系维持、分化进程与功能形成至关重要。尽管现有脑类器官已经取得了飞速发展,能够在体外高度模拟原代脑组织的三维结构、分子特性及发育过程,然而目前的技术多聚焦于单一脑区或采用简化的血管模拟,难以复现多脑区协同发育与神经-血管微环境的复杂性。

 

2025年7月8日,约翰·霍普金斯大学研究团队在期刊Advanced Science发表论文“Multi-Region Brain Organoids Integrating Cerebral, Mid-Hindbrain, and Endothelial Systems”,首次将皮质、中/后脑与复杂内皮组分整合,构建出具有早期血管化特征的多区域脑类器官(MRBOs)。该模型在分子与功能特征上与约40天的人类胎儿脑高度相似,使得研究者能够动态解析多脑区协同发育与神经-血管互作。基于此平台,团队揭示了内皮细胞通过旁分泌支持后脑中间祖细胞发育的关键作用,并捕捉到了血脑屏障早期形成的标志,突出了MRBOs在研究神经发育障碍中的体外应用潜力

图片

 

01 多区域脑类器官的生成

研究人员从诱导多能干细胞(iPSC)出发,建立了不同的培养方案。具体而言,大脑类器官通过双SMAD抑制进行神经诱导。内皮类器官首先通过WNT激活和BMP4刺激诱导发育为中胚层谱系,随后通过VEGFA和FGF补充实现血管命运特异性。中/后脑类器官(MHOs)则通过特定形态发生素组合(CHIR、BMP4、IWR1 和 SANT1)实现后续模式化。第20天,三种类器官在基质胶上融合。光片显微镜确认了多区域脑类器官(MRBOs)的成功整合

单核RNA测序确认,MRBOs中存在多个神经细胞群体以及内皮细胞类型,并强调了神经和血管组分的成功整合。更重要的是,在单核RNA测序数据的整合分析中,MRBOs与人类胎儿大脑的细胞群簇有80%重叠,显示出极高的基因表达相似性和生物学相关性

以上结果证明,实验获得的MRBOs与原代组织具备足够的相似性,可作为体外研究的坚实平台。更重要的是,不同实验系之间,不同细胞类型标记物的平均整体可重复性为68.47%,证明MRBOs能够稳健地模拟神经发育过程。

图片

图:MRBOs的生成和分子表征

 

02 MRBOs保留了细胞异质性

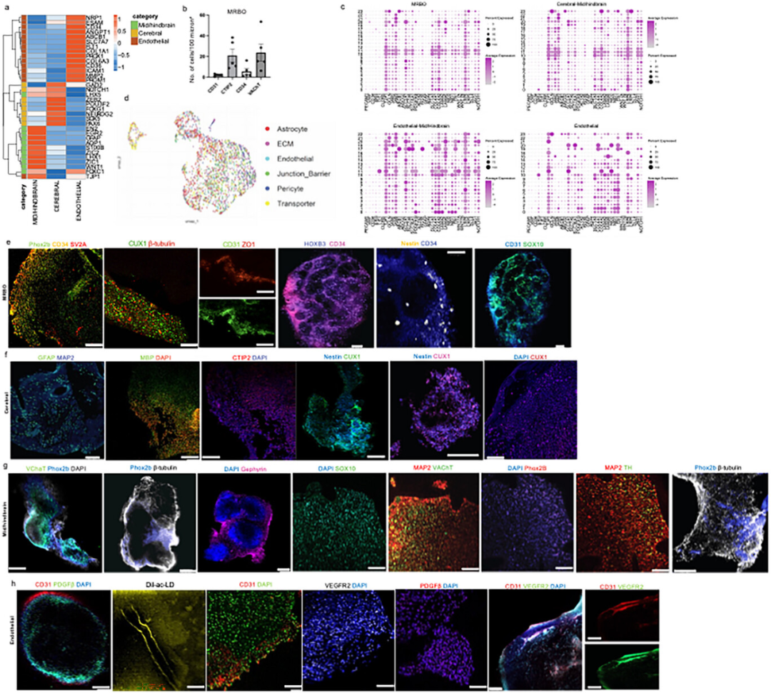
为了全面表征细胞异质性并验证不同脑区的成功整合,研究人员对多种不同的类器官模型进行了单核RNA测序,包括单独的大脑皮层类器官,内皮类器官和中/后脑类器官,以及部分融合后的组装体(如大脑皮层+内皮类器官、中脑/后脑+内皮类器官、大脑皮层+中脑/后脑类器官等)和完整的MRBOs。

他们共发现了九个不同的簇,差异表达分析突出了关键基因的表达,如VEGFA(血管化标记物)、CUX1(皮层神经元标记物)和HOXB3(后脑标记物)等,说明区域性细胞特异性身份得以保留

不同组装体也各自展现出独特的簇结构,如内皮与中/后脑融合的Endo-MHO中揭示了七个不同的簇(包含VEGFA、TCF4、HOXB3等标记),内皮-皮层类器官和单独的MHO各有六个簇,表明其各自成功分化出特定细胞类型。以上所有簇显示出明显的分离,确认了簇之间的清晰边界和最小重叠,进一步验证了MRBOs共培养方案的特异性和准确性

图片

图:MRBO、MHO、内皮和大脑类器官的转录组表征

 

03 MRBOs的功能性

在30天的观察期内(第35至第65天),多区域脑类器官(MRBOs)表现出神经功能的显著增强,具体包括尖峰频率和爆发率显著上升、尖峰间隔(ISI)缩短,反映出更高频、更同步的神经网络活动。相比之下,单独由大脑皮层或中脑/后脑构成的类器官发育轨迹更为缓和。

综合来看,MRBOs在神经电活动的多个维度上展现出最显著的动态变化,提示其不仅实现了不同脑区的共存,更形成了功能性的整合网络,表明其足以成为研究发育性神经疾病与功能障碍的更具生物学相关性的类脑模型。

图片

图:不同脑类器官类型的神经网络成熟度和电生理发育

 

04 内皮细胞在后脑发育中的作用

此前研究已指出,内皮细胞在中枢神经系统形态发生中具有关键作用。本文观察到后脑关键调控基因 HOXB3 的表达增强与内皮成分增加呈关联,提示内皮细胞可能参与后脑谱系调控。

为探索这一关系,研究者整合了多区域脑类器官(MRBOs)、内皮类器官与中脑/后脑类器官及其组合的转录组数据,识别出一个仅在含内皮组分条件下出现的特异性细胞簇(簇6,高表达多种内皮标记)。该簇通过VEGF、BMP、PDGF和IGF信号通路协调多个后脑发育途径,既是BMP、IGF等信号的主要产生源,又在VEGF轴中表现自分泌及接受外源信号的能力,凸显其在早期神经-血管互作与血管化支持中的枢纽角色

进一步分析发现,仅在包含内皮的类器官中出现的后脑中间祖细胞簇,其发育过程中也依赖于内皮旁分泌信号以维持与扩增,由此表明内皮信号是后脑中间谱系协调进展的必要条件

相比之下,内皮成分对大脑(前脑)类器官发展影响有限,表明其作用具有区域特异性

图片

图:内皮细胞调控的信号通路

 

05 MRBOs可表征早期血脑屏障发育过程

血脑屏障由脑毛细血管内皮细胞通过紧密连接构成,并在基底膜、周细胞与星形胶质足突的支持下形成高度选择性的屏障,限制大分子和有害物质向脑实质渗透,同时维持神经微环境稳态。血脑屏障的破坏与多种神经系统疾病(如脑血管病、神经退行性疾病和神经发育障碍)密切相关,因此在体外重建其早期发育过程对于机制研究具有重要意义。

在MRBOs中,活细胞成像(Dil-Ac-LD)捕捉到了早期血脑屏障形成事件,并发现了与之一致的细胞和分子特征。基因表达分析配合免疫组化验证显示,紧密连接蛋白ZO-1在MRBOs中表达,提示屏障结构的初步建立。两个多月成熟的切片同时呈现多种血管/内皮标记(CD34、VEGFR2、CD31、PDGFβ),支持血管化进展与成熟。

上述多模态证据共同确认,MRBOs中存在血脑屏障早期发育的分子与细胞标志,表明该体系可用于模拟血脑屏障形成并为相关疾病研究提供新的模型与视角

图片

图:MRBO中血脑屏障的早期发育

 

06 总结

本研究开发的多区域脑类器官(MRBOs)模型,以其高度的区域特异性和细胞多样性,为研究人类大脑发育和神经发育障碍提供了强大的工具。MRBOs与人类胎儿大脑的相似性高达80%,使其成为研究复杂神经发育事件的理想模型。此外,该模型还揭示了内皮细胞在区域大脑发育中的关键作用,特别是在后脑发育中对中间祖细胞的维持和支持。这一发现不仅增进了我们对神经血管发育的理解,还为治疗中脑/后脑发育相关疾病提供了新的策略。

尽管MRBOs在模拟大脑发育方面取得了显著进展,但研究人员也指出了其局限性。目前的模型尚未完全形成血管网络、长距离轴突投射以及功能性血脑屏障的验证。然而,即使在延长培养时间以促进回路形成的情况下,MRBO模型已经为转化应用提供了显著优势。未来的研究将致力于引入更多的细胞类型,特别是小胶质细胞和其他免疫细胞,以进一步增强模型的生理相关性,并扩大其在研究中的应用范围。

 

近岸蛋白相关产品

近岸蛋白提供多种类器官体外培养全方案,包括基质胶、培养基、相关细胞因子等:

经类器官培养验证的完全培养基

图片

 

经类器官培养验证的细胞因子

图片

NovoMatrix 基质胶

图片

 

参考资料

  1. Kshirsagar A, Mnatsakanyan H, Kulkarni S, et al. Multi-Region Brain Organoids Integrating Cerebral, Mid-Hindbrain, and Endothelial Systems. Adv Sci (Weinh). Published online July 8, 2025. doi:10.1002/advs.202503768
苏州近岸蛋白质科技股份有限公司 商家主页

地 址: 上海市浦东新区伽利略路11号

联系人: 舒小姐

电 话: 021-50798060,400-600-0940

传 真:

Email:product@novoprotein.com.cn

相关咨询
ADVERTISEMENT